pymc.Wald#
- class pymc.Wald(name, *args, rng=None, dims=None, initval=None, observed=None, total_size=None, transform=UNSET, default_transform=UNSET, **kwargs)[source]#
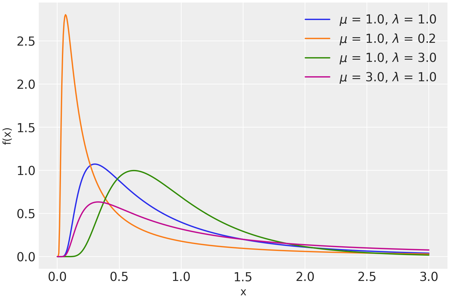
Wald distribution.
The pdf of this distribution is
\[f(x \mid \mu, \lambda) = \left(\frac{\lambda}{2\pi}\right)^{1/2} x^{-3/2} \exp\left\{ -\frac{\lambda}{2x}\left(\frac{x-\mu}{\mu}\right)^2 \right\}\](
Source code,png,hires.png,pdf)
Support
\(x \in (0, \infty)\)
Mean
\(\mu\)
Variance
\(\dfrac{\mu^3}{\lambda}\)
Wald distribution can be parameterized either in terms of lam or phi. The link between the two parametrizations is given by
\[\phi = \dfrac{\lambda}{\mu}\]- Parameters:
- mutensor_like of
float, optional Mean of the distribution (mu > 0).
- lamtensor_like of
float, optional Relative precision (lam > 0).
- phitensor_like of
float, optional Alternative shape parameter (phi > 0).
- alphatensor_like of
float, default 0 Shift/location parameter (alpha >= 0).
- mutensor_like of
Notes
To instantiate the distribution specify any of the following
only mu (in this case lam will be 1)
mu and lam
mu and phi
lam and phi
References
[Tweedie1957]Tweedie, M. C. K. (1957). Statistical Properties of Inverse Gaussian Distributions I. The Annals of Mathematical Statistics, Vol. 28, No. 2, pp. 362-377
[Michael1976]Michael, J. R., Schucany, W. R. and Hass, R. W. (1976). Generating Random Variates Using Transformations with Multiple Roots. The American Statistician, Vol. 30, No. 2, pp. 88-90
[Giner2016]Göknur Giner, Gordon K. Smyth (2016) statmod: Probability Calculations for the Inverse Gaussian Distribution
Methods
Wald.dist([mu, lam, phi, alpha])Create a tensor variable corresponding to the cls distribution.